Fine-Tuning Kodis Analysis

Author

Michelle Gelman

Published

May 15, 2025

Code

from tqdm import tqdm
from collections import defaultdict
import pandas as pd
import pprint as pp
from IPython.display import display
import torch
import pickle
import random
from pathlib import Path 
import json
import re
from collections import defaultdict
from scipy.stats import entropy
import ast
from collections import defaultdict
import importlib
import torch
import os
from pathlib import Path
from datetime import datetime
import json
import torch
import matplotlib.pyplot as plt
from sklearn.calibration import CalibrationDisplay
from sklearn.metrics import (
    ConfusionMatrixDisplay,
    roc_curve,
    roc_auc_score,
    precision_recall_curve,
    average_precision_score,
)
from modules.DataPreprocesser import DataPreprocesser
from modules import CorpusUtils as corp
#Convokit Imports
from convokit.forecaster.CRAFTModel import CRAFTModel
from convokit.forecaster.forecaster import Forecaster
from convokit import download, Corpus
from convokit import Corpus, Speaker, Utterance, Conversation
from functools import partial
from convokit.convokitConfig import ConvoKitConfig
Code
downpath =Path("/Users/mishkin/Desktop/Research/Convo_Kit/ConvoKit_Disputes/data/fine_tuning_results/downsampled_run/corpus_kodis_ground_downsampled")
defaultpath =Path("/Users/mishkin/Desktop/Research/Convo_Kit/ConvoKit_Disputes/data/fine_tuning_results/nosampling_run/corpus_kodis_ground_default")
weights_path = Path("/Users/mishkin/Desktop/Research/Convo_Kit/ConvoKit_Disputes/data/fine_tuning_results/weighted_run/corpus_kodis_ground_weighted_loss")

corpus_down = Corpus(filename=downpath)
corpus_default = Corpus(filename=defaultpath)
corpus_weighted = Corpus(filename=weights_path)

Fine-Tuning Configuration:

1. Data & Splits

  • Corpus: 2,107 buyer–seller disputes. No AI.
  • Train/Val/Test: 60/20/20 split (1,264 / 421 / 421 conversations).
    • random-seed: 42 (for reproducibility)

2. Model Configuration

Total models fine-tuned: 9 (3x3) fine-tuned model configurations, paired as (imbalance variant x context-selection)

Baseline comparison model: Wiki fine-tuned model

Pre-trained fixed model parameters: pre-wiki trained CRAFT model - the utterance‑encoder’s state_dict - the context‑encoder’s state_dict - the word‑embedding layer’s state_dict - Vocabulary size (tokenization): 50004: it was built using a fixed vocab size of 50k plus 4 spots for special tokens PAD, SOS, EOS, and UNK

```
voc = loadPrecomputedVoc("wikiconv", WORD2INDEX_URL, INDEX2WORD_URL)
```
- used in CRAFT Model to tokenize context tuples:

```
def processContext(voc, context, is_attack):
(...)
    utterance.meta["craft_tokens"] = tokenize(voc, utterance.text)

```

Fine-tuning affects: - atk_clf”: attack_clf.state_dict()

Craft Model:

{
    "iteration": iteration,
    "en": encoder.state_dict(),
    "ctx": context_encoder.state_dict(),
    "atk_clf": attack_clf.state_dict(),
    "en_opt": encoder_optimizer.state_dict(),
    "ctx_opt": context_encoder_optimizer.state_dict(),
    "atk_clf_opt": attack_clf_optimizer.state_dict(),
    "loss": loss,
    "voc_dict": voc.__dict__,
    "embedding": embedding.state_dict(),
}
  • Conversation-selection Training Logic: last context-tuple (entire conversation history up to last utterance) for all conversations

DEFAULT_CONFIG from CRAFT backend

Parameter Value
dropout 0.1
batch_size 64
clip 50.0
learning_rate 1e-5
print_every 10
finetune_epochs 30
validation_size 0.2

2.1. Training Set Preprocessing Variants

Variant Description
Ground All utterances up to (and including) the final one marked as derailment
No‑Last All utterances except the final comment (i.e. drop the last utterance)
No‑Last‑No‑Submit As No‑Last, plus remove any “Submitted agreement” system messages from the remaining text

2.2. Class Imbalance Variants Variants

Regime Loss Sampling
Default Standard binary cross‐entropy (BCE) Train Set (1264): (1044 success, 220 impasse)
Weighted BCE with class‐weighted loss (higher weight on the minority “derail” class) Train Set(1264) : (1044 success, 220 impasse)
Downsampled BCE, but training set downsampled to a 1:1 class ratio Train Set (1264): (220 succes,220 impasse)

Modify train.py:

loss = F.binary_cross_entropy_with_logits(logits, labels) -> loss_fn = nn.BCEWithLogitsLoss(pos_weight=attack_clf.pos_weight)

Compute pos_weight by counting number of pos/neg contexts tuples:

train_pairs = self._context_to_craft_data(iter(contexts))
labels = [label for (_ctx, _utt, label, _id) in train_pairs]
num_pos = sum(labels)
num_neg = len(labels) - num_pos
self._pos_weight = torch.tensor(num_neg / num_pos, device=self._device)

3. Forecaster Training Configuration

Number of Runs: 9 total. 1 for each variant with same train/test/split seed (42)

  • Forecaster: uses CRAFT Backend, writes conversation.meta[“prediction”] (0/1) and meta[“pred_score”] (probability) for all utterances in training set variants
  • Default threshold: 0.54 for binary decision in any utterance to classifiy conversation as impasse (1)
  • Optimized threshold: per‐variant “best” threshold chosen via Youden’s J (maximize TPR – FPR) on the test set from conversation-level AUC/PR Curves across variants

5.Evaluation & Aggregation

Evaluation: Test Set (421 Convsersations). Uses Original Ground Variant.

5.1. Initial Analysis

  • Accuracy, Precision, Recall (TPR), FPR, F1
  • AUC / PR curves (using max pred_score from each conversation)
  • Horizon plots: aggregate utterance‐position forecast scores to visualize how early derailment is detected.

5.2. Secondary Analysis

  • Best‐Threshold Performance(accuracy, TPR, FPR, F1, J index, threshold)
  • Forecast Score Evolution Trends Over Conversational Contexts: Compares evolution of avg.(across conversations) of forecast score per utterance for each model broken out by impasse and success.
  • Self‑report Avg. Frustration CVorrelation with Max Prediction: Pearson r and linear regression (R²) Between each convo’s max_pred_score (highest utterance probability) and its avg_frustration_score.
  • Probability Score Distribution: Explore sensitivity of probability scores across utterances for models, controlling for imbalance or training set variants
  • Fighing Words: Comparing Fighting words between Misclassified True Derailed Conversations class and Correctly Classified Successful Conversations class
    • Comparing n-gram log-odds ratio versus frequency of word on per utterance and per conversation basis
    • Using vocabulary generated stricly from all classes (not entire corpus). Default prior (occ. of n-gram) set to .1 as default
    • Y-axis: Prevalance of word within the Class. negative = class2, positive = class1
    • X- axis: Occurence of n-gram within associated class.
    • Z-score: tells you how many “standard deviations” away from zero the log‑odds difference is. Comparing “class 1 vs. class 2” directly

Key Questions

Question: Is Forecaster’s Conversation-level derailment score a good indicator of objective dispute outcome?

  • IV: Max Derailment Score assigned to conversation selected from utterance-level scores
  • DV: Dispute Outcome: measured by success/impasse

Question: Do fine-tuned Model Variants affect CRAFT’s Max Conversation Derailment score?

  • DV: Model variant for imbalance and utterance exposure.
    • Variant Condition: Imbalance Technique
    • Variant Condition: Utterances exposed
  • IV 1: Mean of Max Derailment probabilities for test conversations (Does one variant cause higher avg. max forecasts?)
  • IV 2: Variance of Max Derailment probabilities for test conversations (Does one variant cause higher avg. variances across all max convo forecasts?)

Question: What Artifacts is Forecaster picking up as signal in making predicitons?

  • look at fighting words between Correctly predicted True derailmenets (TP) and Falsely Predicited True Derailments (FN)
  • How significant is repetitive token bias

Current Interpretation:

In summary, even with ground KODIS test set there is more variability in the max conversation probability as indicated by the probability distribution of max conversation predictions for the Ground Wiki fine-tuned model. Indicates: - Kodis fine-tuned models learn certian biases in tokens from ground truth and submit agreement labels. - Predicted avg. utt forecast evolution trends for no last/no submit similar to ground wiki model. May be something with repetitve phrases.

Including the submit agreement boxes makes our fine-tuned models more prone to forecasting very similar scores for all conversations as indicated by the forecast score evolution and probabilitity distribution comparisons. - Variance in the max predicted conversation derailment probability is near 0 for fine-tuned models that include submit agrement boxes. - Hiding submission agreement gave more distinct dips (lower) in succesfull dispute avg. utterance probabilities as disputes continue over time, whereas impasse disuptes have more distinct upwards (higher) avg. utterance probabilities as disputes continue over time.

  • There is more jitter due to noise for longer conversations since avg. conversation length is 10.3 (?).

No last no submit downsampled (T = .75) gave the best threshold closests to ground model (T = .88) on TEST SET. Rest of models close to .5ish. Out of the box derailment threshold is .54 for wiki/cmv datasets. - Using wiki test set, wiki ground uses .54 as default threshold prediction. T his does not align with using youden’s method or F1-Max score to make metrics better from test set -> at what point in model training was this threshold computed? - [ ] think of logic for selecting best threshold to predict on for KODIS

Caveat with Current Fighting Words Analysis: - The test set includes all utterances, so the fighting words assessed across both classes include words like “walk away” when the fine-tuned model was not exposed to them. - [ ] Do fighting words with fine-tuned vocabulary

Caveat with All Models: - The metrics are not consistent due to unreproducability from randomization in the training pipeline in fine-tuning CRAFT. - Though initial train/test/val split is same, the few downsampling training runs had high accuracy variablitiy (27% to 80%) - [ ] Think about what model parameters to vary.

Questions:

  • Want to know how to better analyze mispredictions
    • Fighting Words unclear still. Tried training vocabulary both on entire corpus and on just chosesn TP/FP/TN/FP Subsets. Vary n-gram (length of phrases). Unsure about whether or not to include stopping_words or use priors from entire corpus
  • Ground wiki picked up high best decision threshold (.88), while most others around .55-.75
  • No submit no last variants most similar to ground_wiki in terms of confusion matrix and metrics(theshold as well, .75)
  • Weighted variants overfitting I think. All Impasse mispredicted as success.
  • No last no submit closest to ground wiki model. Also has similar utterance aggregtaed prediction score trends across impasse and success dialogues
  • The few downsampling training runs had high accuracy variablitiy (27% to 80%) meaning fine-tuning is not entirely reproducible despite controlling for same training/test/split
  • AUC/PR curved looked good (better than baseline for all model)
  • Caviates to having high prediction threshold?
  • Should we use custom pre-trained vocabulary and try fine-tuning as well?
  • K-cross fold validation on training set?

Goals:

  • Define conference target and paper goals to guide interpretation and futher testing
  • Define characteristics of derailment for dispute-type dialogues
  • What does the model pick up in a dispute to forecast derailment when predicting probability over-time

Improvement Considerations:

  • Including Learning‑rate scheduling or early stopping to stop training early when it converges to prevent overfitting/underfitting
  • Full-end to end training with testing model_config parameters to improve metrics
  • k-fold cross validation
  • use custom vocabulary and try fine-tuning(word2vec, vec2word)

Design Decisions:

  • Do we include submit agreements or no? Lose out on potential dispute dynamics with chains of submit agreements
  • Test on ground kodis conversations?
  • Revalant Analysis considerations?
  • Establishing a baseline for expected predicted probability trends based on artifacts in success/dispute convos
  • Sentiment granularity: comparing utterance level predicitons with conversational-level self-report scores
  • Predicting SVI (self, fairness, outcome, relationships). Predict Frustration?

TODO:

Comparison of Metrics for all Model variants using Best Threshhold

Code
%%capture
ground_thresholds, ground_metrics, ground_corpora = compare_craft_models(corpora_info_ground)
no_last_thresholds, no_last_metrics, no_last_corpora = compare_craft_models(corpora_info_no_last)
no_subm_thresholds, no_subm_metrics, no_subm_corpora = compare_craft_models(corpora_info_no_subm)
Code
allmetrics = {}
allmetrics.update(ground_metrics)
allmetrics.update(no_last_metrics)
allmetrics.update(no_subm_metrics)
allcorpora = {}
allcorpora.update(ground_corpora)
allcorpora.update(no_last_corpora)
allcorpora.update(no_subm_corpora)

compare_best_model_metrics(allmetrics, ground_corpora)

compare_best_model_confusion(ground_thresholds, ground_metrics, ground_corpora)
compare_best_model_confusion(no_last_thresholds, ground_metrics,  no_last_corpora)
compare_best_model_confusion( no_subm_thresholds, no_subm_metrics, no_subm_corpora)
== Conversation‑level Best Threshold Test Set Metrics ==
Accuracy Precision Recall FPR F1 Best Threshold
GROUND_DEFAULT 1.000000 1.000000 1.000000 0.000000 1.000000 0.541032
GROUND_WEIGHTED 0.827014 0.000000 0.000000 0.000000 0.000000 0.575249
GROUND_DOWNSAMPLED 0.850711 0.556818 0.671233 0.111748 0.608696 0.580783
GROUND_WIKI 0.749409 0.374046 0.671233 0.234286 0.480392 0.885502
NO_LAST_DEFAULT 0.535545 0.226667 0.698630 0.498567 0.342282 0.555385
NO_LAST_WEIGHTED 0.827014 0.000000 0.000000 0.000000 0.000000 0.576696
NO_LAST_DOWNSAMPLED 0.431280 0.218855 0.890411 0.664756 0.351351 0.559719
NO_LAST_SUBMIT_DEFAULT 0.696682 0.337278 0.780822 0.320917 0.471074 0.521406
NO_LAST_SUBMIT_WEIGHTED 0.739336 0.366906 0.698630 0.252149 0.481132 0.497068
NO_LAST_SUBMIT_DOWNSAMPLED 0.765403 0.404412 0.753425 0.232092 0.526316 0.757998

<Figure size 640x480 with 0 Axes>

<Figure size 640x480 with 0 Axes>

<Figure size 640x480 with 0 Axes>

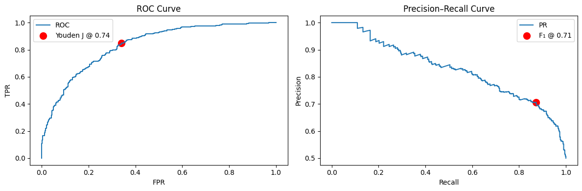
Determining Best threshold for Wiki test from Wiki Model

  • Using test set, wiki ground uses .54 as default threshold prediction. This does not align with using youden’s method or F1-Max score to make metrics better from test set -> at what point in model training was this threshold computed?
Code
import numpy as np
import pandas as pd
import matplotlib.pyplot as plt
from sklearn.metrics import (
    roc_curve,
    precision_recall_curve,
    auc,
)

def find_best_thresholds(y_true, y_scores):
    # --- ROC / Youden’s J ---
    fpr, tpr, roc_thresh = roc_curve(y_true, y_scores)
    j_stat = tpr - fpr
    best_roc_idx    = np.argmax(j_stat)
    best_roc_thresh = roc_thresh[best_roc_idx]
    best_roc_j      = j_stat[best_roc_idx]

    # --- Precision–Recall / F₁‑max ---
    prec, rec, pr_thresh = precision_recall_curve(y_true, y_scores)
    # pr_thresh has length len(prec)-1, matching prec[1:], rec[1:]
    f1_scores = 2 * prec * rec / (prec + rec + 1e-8)
    best_pr_idx    = np.nanargmax(f1_scores)
    # guard against picking the “zero‑threshold” at idx=0
    if best_pr_idx == 0:
        best_pr_idx = np.nanargmax(f1_scores[1:]) + 1
    best_pr_thresh = pr_thresh[best_pr_idx - 1]
    best_pr_f1     = f1_scores[best_pr_idx]

    return {
        "roc_curve":          (fpr, tpr, roc_thresh),
        "pr_curve":           (prec, rec, pr_thresh),
        "best_roc_idx":       best_roc_idx,
        "best_roc_threshold": best_roc_thresh,
        "best_roc_j":         best_roc_j,
        "best_pr_idx":        best_pr_idx,
        "best_pr_threshold":  best_pr_thresh,
        "best_pr_f1":         best_pr_f1,
    }

def get_conv_level_scores(corpus, split="test",
                          label_field="conversation_has_personal_attack"):
    # 1) restrict to test conversations
    conv_df = corpus.get_conversations_dataframe()
    test_ids = conv_df.loc[conv_df['meta.split'] == split].index

    # 2) utterance-level preds
    utt = (
        corpus
        .get_utterances_dataframe()[["conversation_id", f"meta.pred_score"]]
        .dropna()
    )
    utt = utt[utt["conversation_id"].isin(test_ids)]

    # 3) conversation-level score = max utterance score
    conv_scores = utt.groupby("conversation_id")[f"meta.pred_score"].max()
    conv_scores = conv_scores.reindex(test_ids, fill_value=0)

    # 4) true labels for those same test conversations
    y_true   = conv_df.loc[test_ids, f"meta.{label_field}"].astype(int)
    y_scores = conv_scores.values
    return y_true, y_scores

def print_baseline_accuracy(corpus, split="test", label_field="conversation_has_personal_attack"):
    conv_df = corpus.get_conversations_dataframe()
    test_df = conv_df[conv_df['meta.split'] == split]
    counts  = test_df[f"meta.{label_field}"].value_counts()
    maj     = counts.idxmax()
    baseline_acc = counts.max() / counts.sum()
    print(f"Test‑split baseline (always predict {maj}): {baseline_acc:.3f}")

# === USAGE ===

# 1) pull out test‑split labels & scores
y_test, scores_test = get_conv_level_scores(corpus_wiki,
                                            split="test",
                                            label_field="conversation_has_personal_attack")

# 2) quick sanity checks
conv_df = corpus_wiki.get_conversations_dataframe()
print("split counts:\n", conv_df['meta.split'].value_counts(), "\n")
print("test‑split label counts:\n",
      conv_df.loc[conv_df['meta.split']=="test",'meta.conversation_has_personal_attack']
             .value_counts(), "\n")
print(f"Positive (attack) rate on test: {y_test.mean():.2%}")
print_baseline_accuracy(corpus_wiki,
                        split="test",
                        label_field="conversation_has_personal_attack")

# 3) find your best thresholds
best = find_best_thresholds(y_test, scores_test)
print(f"▶ Youden’s J max = {best['best_roc_j']:.3f} at thresh {best['best_roc_threshold']:.3f}")
print(f"▶ F₁‑max   = {best['best_pr_f1']:.3f} at thresh {best['best_pr_threshold']:.3f}")

# 4) unpack curve data & indices
fpr, tpr, roc_thresh = best["roc_curve"]
prec, rec, pr_thresh = best["pr_curve"]
i_roc = best["best_roc_idx"]
i_pr  = best["best_pr_idx"]

# 5) plot
fig, (ax1, ax2) = plt.subplots(1,2,figsize=(12,4))

ax1.plot(fpr, tpr,         label="ROC")
ax1.scatter(fpr[i_roc], tpr[i_roc], c="red", s=100,
            label=f"Youden J @ {best['best_roc_threshold']:.2f}")
ax1.set(title="ROC Curve", xlabel="FPR", ylabel="TPR")
ax1.legend()

ax2.plot(rec, prec,         label="PR")
ax2.scatter(rec[i_pr], prec[i_pr], c="red", s=100,
            label=f"F₁ @ {best['best_pr_threshold']:.2f}")
ax2.set(title="Precision–Recall Curve", xlabel="Recall", ylabel="Precision")
ax2.legend()

plt.tight_layout()
plt.show()
split counts:
 meta.split
train    2508
test      840
val       840
Name: count, dtype: int64 

test‑split label counts:
 meta.conversation_has_personal_attack
False    420
True     420
Name: count, dtype: int64 

Positive (attack) rate on test: 50.00%
Test‑split baseline (always predict False): 0.500
▶ Youden’s J max = 0.510 at thresh 0.740
▶ F₁‑max   = 0.780 at thresh 0.713

Code
compare_craft_models(corpora_info_wiki)
find_avg_conversation_length(corpus_wiki)
stats = avg_length_by_split_and_label(corpus_wiki, split_key="split", label_key="conversation_has_personal_attack")
print(stats)
== Avg. Conversation Length ==
  WIKI_TEST_SET         train=7.2  test=7.1

== Conversation‑level Test Metrics ==
Accuracy Precision Recall FPR F1
WIKI_TEST_SET 0.704762 0.638264 0.945238 0.535714 0.761996

WIKI_TEST_SET        best thr=0.740, TPR=0.850, FPR=0.340, J=0.510

== Summary of Convo Acc & Avg Prob ==
WIKI_TEST_SET_acc WIKI_TEST_SET_avg_prob
conversation_level 0.704762 0.742258
7.168338108882521

Differences in Distributed Probabilities

Code
all_corpora_by_downsampling_comp = [corpora_info_ground, corpora_info_no_last, corpora_info_no_subm]
all_corpora_by_utterance_comp = [corpora_info_no_sampling, corpora_info_downsampled, corpora_info_weighted]

Model Sensitivity of Probability Forecast to Downsampling

Code
compare_best_model_convo_histograms(all_corpora_by_downsampling_comp, title_key=1)

Model Sensitivity of Probability Forecast to Utterance Variability

Code
compare_best_model_convo_histograms(all_corpora_by_utterance_comp, title_key=0)

Misclassified Texts Analysis: No Last Utterance No Submit with Downsampling

Code

no_last_downsampled_mispred = Corpus(filename='/Users/mishkin/Desktop/Research/Convo_Kit/ConvoKit_Disputes/data/fine_tuning_results/downsampled_run/corpus_kodis_no_last_downsampled')
no_last_downsampled_mispred = no_last_downsampled_mispred.filter_conversations_by(selector= convo_selector)
apply_best_threshold(no_last_downsampled_mispred, threshold=0.5597192049026489)
no_last_downsampled_mispred= no_last_downsampled_mispred.filter_conversations_by(
    lambda convo: convo.meta.get("best_forecast") != convo.meta.get("label"))

no_last_downsampled_true = Corpus(filename='/Users/mishkin/Desktop/Research/Convo_Kit/ConvoKit_Disputes/data/fine_tuning_results/downsampled_run/corpus_kodis_no_last_downsampled')
no_last_downsampled_true = no_last_downsampled_true.filter_conversations_by(selector= convo_selector)
apply_best_threshold(no_last_downsampled_true, threshold=0.5597192049026489)
no_last_downsampled_true= no_last_downsampled_true.filter_conversations_by(
    lambda convo: convo.meta.get("best_forecast") == convo.meta.get("label"))

Example Misclassified Conversation

Code
print_conversation(no_last_downsampled_mispred, "utt0_con67")
Buyer_67: You know the site was advertising a Kobe Bryant jersey so that's what I should be still entitled to receive.
Seller_67: Hello, I'm sorry but I think there was misunderstanding. The jersey that I was selling wasn't for any particular player.
Buyer_67: You had originally stated that it was a Bryant jersey, no one would have bought it for the second rate player that is on the jersey you set me.
Seller_67: I never stated that, nor have I ever talked to you. You simply purchased the jersey and I sent it to you. I am willing to work with you if you're that unhappy, but you have to understand where I am coming from too.
Buyer_67: The advertising stated that I know I wasn't talking to you directly are you willing to refund me for the purchase?
Seller_67: No, I can't refund you. You purchased the jersey under the listing that never stated any particular name. Are you able to review the listing again?
Buyer_67: You've conveniently altered the listing so that it indicates no specific player, the original listing, did in fact state it was for a Kobe Bryant jersey.
Seller_67: That's not possible for me to alter the listing. The listing is the same as the one you purchased. I can see how you could have misread or thought it was a specific player. So, If you apologize I will apologize as well.
Buyer_67: I'll accept the retraction of your bad review, I don't need the unwarranted hit to my rep.
Seller_67: Okay, I will also apologize for the misunderstanding with the listing and next time I will provide a clear detail in the listings for future customers.
Buyer_67: Thank you that's fine
Seller_67: Will you please also retract the bad review that you wrote me?
Buyer_67: I will, this one time, but if you try that kind of deal again I'm going to screen print the original screen it and let the site know what you're up to.
Seller_67: It was never my intention to deceive anyone. I apologize for the misunderstanding and wish you a good rest of your week.
Buyer_67: Submitted agreement: Buyer gets no refund, buyer retracted their review, seller kept their review, buyer did apologize, and seller didn't apologize.
Seller_67: Reject Deal
Seller_67: Submitted agreement: Buyer gets no refund, buyer retracted their review, seller retracted their review, buyer did apologize, and seller didn't apologize.
Buyer_67: Accept Deal

Fighting Words Analysis Example: False Derailment vs True Sucess for No Last No Submit Agreement Downsampled Model (Utterance Level)

Code
# display(no_last_downsampled.get_utterances_dataframe()[["text", "meta.pred_score"]])
no_last_downsampled_fr = Corpus(filename='/Users/mishkin/Desktop/Research/Convo_Kit/ConvoKit_Disputes/data/fine_tuning_results/downsampled_run/corpus_kodis_no_last_downsampled')
apply_best_threshold(no_last_downsampled_fr, threshold=0.5597192049026489, selector=convo_selector)

f_model, z_df_utt= analyze_mispredicted_fighting_words(no_last_downsampled_fr, plot=True, key="false_pos_true_neg", custom_vec = False)
display(z_df_utt.head(10)) 
display(z_df_utt.tail(10))
class1_func returned 3157 valid corpus components. class2_func returned 1369 valid corpus components.
Vocab size is 684
Comparing language...
ngram zscores computed.

z-score class
ngram
deal -6.718907 True Success
yes -6.428303 True Success
thank -6.114948 True Success
broken -5.905448 True Success
bad review -5.232216 True Success
retract bad review -4.881626 True Success
retract bad -4.874775 True Success
ok -4.812029 True Success
accept deal -4.678088 True Success
bad -4.660040 True Success
z-score class
ngram
listing 3.131796 False Derailmemt
specific 3.138968 False Derailmemt
kobe bryant jersey 4.292191 False Derailmemt
bryant jersey 4.718836 False Derailmemt
website 5.338543 False Derailmemt
player 5.492360 False Derailmemt
kobe bryant 5.771620 False Derailmemt
kobe 6.207311 False Derailmemt
bryant 6.473314 False Derailmemt
jersey 9.604167 False Derailmemt

Fighting Words Analysis Example: False Derailment vs True Sucess for No Last No Submit Agreement Downsampled Model (Conversation Level)

Code

f_model, z_df_conv = analyze_mispredicted_fighting_words_by_conversation(no_last_downsampled_fr, plot=True, key="false_pos_true_neg", custom_vec = False)
display(z_df_conv.head(10)) 
display(z_df_conv.tail(10))
class1_func returned 232 valid corpus components. class2_func returned 117 valid corpus components.
Vocab size is 1999
Comparing language...
ngram zscores computed.

z-score class
ngram
yes -6.535231 True Success
broken -5.965318 True Success
much -5.362650 True Success
ok -4.909162 True Success
okay -4.537755 True Success
the buyer -4.356455 True Success
bad review of -4.352271 True Success
retract -4.268908 True Success
so much -4.220469 True Success
review of -4.212235 True Success
z-score class
ngram
that you 3.516404 False Derailmemt
the website 3.684440 False Derailmemt
kobe bryant jersey 4.182163 False Derailmemt
bryant jersey 4.554592 False Derailmemt
website 5.241377 False Derailmemt
player 5.401609 False Derailmemt
kobe bryant 5.695863 False Derailmemt
kobe 6.078845 False Derailmemt
the jersey 6.101230 False Derailmemt
bryant 6.393911 False Derailmemt

Fighting Words Analysis Example: False Derailment vs True Derailment for No Last No Submit Agreement Downsampled Model (Utterance Level)

Code
f_model, z_df_conv = analyze_mispredicted_fighting_words_by_conversation(no_last_downsampled_fr, plot=True, key="true_pos_false_pos", custom_vec = False)
display(z_df_conv.head(10)) 
display(z_df_conv.tail(10))
class1_func returned 65 valid corpus components. class2_func returned 232 valid corpus components.
Vocab size is 2013
Comparing language...
ngram zscores computed.

z-score class
ngram
thank -5.749773 False Derailmemt
thank you -5.718247 False Derailmemt
apologize -5.336655 False Derailmemt
thank you for -3.687553 False Derailmemt
apologize for -3.622634 False Derailmemt
for the -3.569466 False Derailmemt
retract the -3.504892 False Derailmemt
you for -3.339534 False Derailmemt
us -3.280998 False Derailmemt
the bad -3.234680 False Derailmemt
z-score class
ngram
dishonest 4.315086 True Derailmemt
sales are final 4.431480 True Derailmemt
sales are 4.605759 True Derailmemt
lying 4.759982 True Derailmemt
all 5.001141 True Derailmemt
you are 5.133342 True Derailmemt
sales 5.317728 True Derailmemt
walk 5.562037 True Derailmemt
walk away 5.562037 True Derailmemt
away 9.649999 True Derailmemt

Predicition Evolution Overtime

Ground wiki on Wiki Data Test Set

Code
avg_length_by_split_and_label(corpus_wiki)
label False True
split
test 6.959524 7.257143
train 6.966507 7.421053
val 6.859524 7.445238
Code
plot_position_score_evolution_by_outcome(corpus_wiki, name = "Wiki Corpus", label_key="conversation_has_personal_attack")

Average length for all KODIS Test set

Code
avg_length_by_split_and_label(no_samp["ground_corpus"], label_key ="label")
label 0.0 1.0
split
test 12.968481 13.534247
train 12.937739 13.486364
val 13.032070 13.333333

Ground Model Performance Comparison Across Default, Weighted, Downsampled Variants

Code
plot_position_score_evolution_by_outcome(no_samp["ground_corpus"], name = "Ground Default")
plot_position_score_evolution_by_outcome(down["ground_corpus"], name = "Ground Downsampled")
plot_position_score_evolution_by_outcome(wt["ground_corpus"], name = "Ground Weighted")
plot_position_score_evolution_by_outcome(wiki["ground_corpus"], name = "Ground Wiki")

No Last Utt Model Performance Comparison Across Default, Weighted, Downsampled Variants

Code
plot_position_score_evolution_by_outcome(no_samp["no_last_corpus"], name = ":No Last Default")
plot_position_score_evolution_by_outcome(down["no_last_corpus"], name = ":No Last Downsampled")
plot_position_score_evolution_by_outcome(wt["no_last_corpus"], name = ":No Last Weighted")
plot_position_score_evolution_by_outcome(wiki["ground_corpus"], name = "Ground Wiki")

No Last/No Submit Model Performance Comparison Across Default, Weighted, Downsampled Variants

Code
plot_position_score_evolution_by_outcome(no_samp["no_subm_corpus"], name = ":No Last/No Submit Default")
plot_position_score_evolution_by_outcome(down["no_subm_corpus"], name = ":No Last/No Submit Downsampled")
plot_position_score_evolution_by_outcome(wt["no_subm_corpus"], name = ":No Last/No Submit Weighted")
plot_position_score_evolution_by_outcome(wiki["ground_corpus"], name = "Ground Wiki")

Frustration Correlation

No Last Downsampled: Correlation with highest predicted score per conversation and avg_frustration frequency

Code

0.7579975724220276 
add_avg_frustration_score(no_last_downsampled_fr)
add_max_pred_score_to_conversations(no_last_downsampled_fr)
add_max_pred_score_to_conversations(no_last_downsampled_fr)
#display(no_last_downsampled_fr.get_conversations_dataframe())
Code
df, corr, r2 = evaluate_prediction_vs_frustration(no_last_downsampled_fr)
The numbr of conversations to perform regression analysis on is 358

No Last No SubmitDownsampled: Correlation with highest predicted score per conversation and avg_frustration frequency

Code
no_last_submit_downsampled = Corpus(filename='/Users/mishkin/Desktop/Research/Convo_Kit/ConvoKit_Disputes/data/fine_tuning_results/downsampled_run/corpus_kodis_no_last_submit_downsampled')
apply_best_threshold(no_last_submit_downsampled, threshold=0.7579975724220276, selector=convo_selector)
add_avg_frustration_score(no_last_submit_downsampled)
add_max_pred_score_to_conversations(no_last_submit_downsampled)
# display(no_last_submit_downsampled.get_conversations_dataframe())
Code
df, corr, r2 = evaluate_prediction_vs_frustration(no_last_submit_downsampled)
The numbr of conversations to perform regression analysis on is 358

Ground Wiki: Correlation with highest predicted score per conversation and avg_frustration frequency

Code
wiki_corp = corpus_kodis_ground_orig
apply_best_threshold(wiki_corp, threshold=0.7579975724220276, selector=convo_selector)
add_avg_frustration_score(wiki_corp)
add_max_pred_score_to_conversations(wiki_corp)
Code
df, corr, r2 = evaluate_prediction_vs_frustration(wiki_corp)
The numbr of conversations to perform regression analysis on is 359

Utility Functions

ConvoKit Transformers

Metric and Plotting Functions

Code
import numpy as np
import pandas as pd
import matplotlib.pyplot as plt
from typing import Dict, Callable
from sklearn.metrics import (
    roc_curve, roc_auc_score,
    precision_recall_curve, average_precision_score,
    ConfusionMatrixDisplay
)
from IPython.display import display
from sklearn.calibration import CalibrationDisplay

def find_best_threshold(y_true, y_score):
    """
    Return the threshold that maximizes Youden's J = TPR − FPR.
    """
    fpr, tpr, thresh = roc_curve(y_true, y_score)
    youden = tpr - fpr
    idx    = np.argmax(youden)
    return thresh[idx], tpr[idx], fpr[idx], youden[idx]


def apply_best_threshold(corpus, threshold, prob_key= "pred_score", best_pred_key= "best_prediction",
    best_label_key= "best_forecast", selector: Callable[[Conversation], bool] = lambda convo: True):
    for convo in corpus.iter_conversations(selector):
        any_pos = False
        for utt in convo.iter_utterances():
            score = utt.meta.get(prob_key, 0.0)
            pred  = int(score >= threshold)
            utt.meta[best_pred_key] = pred
            if pred:
                any_pos = True
        convo.meta[best_label_key] = int(any_pos)

def horizon(corpus: Corpus, selector: Callable[[Conversation], bool] = lambda convo: True):
        comments_until_end = {}
        for convo in corpus.iter_conversations(selector):
            if selector(convo) and convo.meta["best_forecast"] == 1:
                for i, utt in enumerate(convo.get_chronological_utterance_list()):
                    prediction = utt.meta["best_prediction"]
                    if prediction is not None and prediction > 0:
                        comments_until_end[convo.id] = (
                            len(convo.get_chronological_utterance_list()) - i
                        )
                        break
        return comments_until_end

"""Taken + modified from forecaster class"""
def summarize(corpus: Corpus, selector: Callable[[Conversation], bool] = lambda convo: True, threshold = None):
        df = corpus.get_conversations_dataframe(selector=selector)

         # counts
        tp = ((df["meta.label"]==1) & (df["meta.best_forecast"]==1)).sum()
        fp = ((df["meta.label"]==0) & (df["meta.best_forecast"]==1)).sum()
        tn = ((df["meta.label"]==0) & (df["meta.best_forecast"]==0)).sum()
        fn = ((df["meta.label"]==1) & (df["meta.best_forecast"]==0)).sum()

        # accuracy is always well‑defined
        acc = (tp + tn) / (tp + tn + fp + fn) if (tp + tn + fp + fn) > 0 else 0.0

        # precision, recall, fpr guard against zero‐denom
        precision = tp / (tp + fp) if (tp + fp) > 0 else 0.0
        recall    = tp / (tp + fn) if (tp + fn) > 0 else 0.0
        fpr       = fp / (fp + tn) if (fp + tn) > 0 else 0.0

        # F1 = 2 * (precision * recall) / (precision + recall)
        f1 = 2 * (precision * recall) / (precision + recall) if (precision + recall) > 0 else 0.0


        return {
            "Accuracy":  acc,
            "Precision": precision,
            "Recall":    recall,
            "FPR":       fpr,
            "F1":        f1,
            "Best Threshold": threshold,}
       

def all_confusion_matrices(corpora_info):
    names, corpora, metrics_list, dfs, horizons = zip(*corpora_info)
    merged = dfs[0][['label','score','forecast']].rename(
        columns={'score':f'score_{names[0]}','forecast':f'forecast_{names[0]}'})
    for name, df in zip(names[1:], dfs[1:]):
        merged = merged.join(
            df[['score','forecast']].rename(
                columns={'score':f'score_{name}','forecast':f'forecast_{name}'}
            ), how='inner'
        )

    # 6) confusion matrices
    fig, axes = plt.subplots(1, len(names), figsize=(4*len(names),4))
    if len(names)==1: axes=[axes]
    for ax, name in zip(axes, names):
        ConfusionMatrixDisplay.from_predictions(
            y_true=merged['label'],
            y_pred=merged[f'forecast_{name}'],
            display_labels=["Success","Impasse"],
            ax=ax
        )
        ax.set_title(name)

    plt.tight_layout(); plt.show()

def compare_craft_models(corpora_info, split_key="split", train_tag="train", test_tag="test", best= None):
    """
    corpora_info: list of (name, Corpus, metrics_dict, conv_df, horizon_dict)
    """
    names, corpora, metrics_list, dfs, horizons = zip(*corpora_info)

    # 1) avg lengths
    print("== Avg. Conversation Length ==")
    for name, corpus in zip(names, corpora):
        train_lens = [
            len(conv.get_utterance_ids())
            for conv in corpus.iter_conversations()
            if conv.meta.get(split_key)==train_tag
        ]
        test_lens  = [
            len(conv.get_utterance_ids())
            for conv in corpus.iter_conversations()
            if conv.meta.get(split_key)==test_tag
        ]
        print(f"  {name:20s}  train={np.mean(train_lens):.1f}  test={np.mean(test_lens):.1f}")
    print()

    # 2) metrics table
    print("== Conversation‑level Test Metrics ==")
    metrics_df = pd.DataFrame(metrics_list, index=names)
    display(metrics_df)

    # 3) horizon histograms
    all_vals   = np.concatenate([list(h.values()) for h in horizons])
    global_max = int(all_vals.max()) if all_vals.size else 1
    bins       = np.arange(1, global_max+2)
    fig, axes  = plt.subplots(1, len(names), figsize=(5*len(names),4), sharey=True)
    if len(names)==1: axes=[axes]
    for ax, name, hor in zip(axes, names, horizons):
        vals = np.array(list(hor.values()))
        ax.hist(vals, bins=bins, density=True, edgecolor="k")
        ax.set_title(f"{name}\nForecast Horizon")
        ax.set_xlabel("# comments after first+forecast")
        ax.set_xlim(1, global_max+1)
        if ax is axes[0]:
            ax.set_ylabel("Percent of convos")
        ax.text(.05,.85, f"μ={vals.mean():.1f}\nmed={np.median(vals):.1f}",
                transform=ax.transAxes, va="top", fontsize=9)
    plt.tight_layout()
    plt.show()

    # 4) merge conversation‑level dfs
    merged = dfs[0][['label','score','forecast']].rename(  
        columns={'score':f'score_{names[0]}','forecast':f'forecast_{names[0]}'})
    for name, df in zip(names[1:], dfs[1:]):
        merged = merged.join(
            df[['score','forecast']].rename(
                columns={'score':f'score_{name}','forecast':f'forecast_{name}'}
            ), how='inner'
        )

    # 5) calibration + probability histogram
    fig, (ax_cal, ax_hist) = plt.subplots(1,2, figsize=(12,4))
    for name in names:
        CalibrationDisplay.from_predictions(
            y_true=merged['label'],
            y_prob=merged[f'score_{name}'],
            n_bins=10, name=name, ax=ax_cal
        )
    ax_cal.set_title("Calibration Curves"); ax_cal.grid(True)

    bins_prob = np.linspace(0,1,11)
    for name in names:
        ax_hist.hist(merged[f'score_{name}'], bins=bins_prob,
                     alpha=0.6, label=name, edgecolor='k')
    ax_hist.set_title("Probability Histogram")
    ax_hist.set_xlabel("Predicted probability")
    ax_hist.set_ylabel("Count of convos")
    ax_hist.legend(); ax_hist.grid(True)

    plt.tight_layout(); plt.show()

    # 6) confusion matrices
    fig, axes = plt.subplots(1, len(names), figsize=(4*len(names),4))
    if len(names)==1: axes=[axes]
    for ax, name in zip(axes, names):
        ConfusionMatrixDisplay.from_predictions(
            y_true=merged['label'],
            y_pred=merged[f'forecast_{name}'],
            display_labels=["Success","Impasse"],
            ax=ax
        )
        ax.set_title(name)
    plt.tight_layout(); plt.show()

    # 7) ROC & PR curves + find best thresholds
    thresholds = {}
    metrics = {}
    corpora = {}
    plt.figure(figsize=(12,5))

    # ROC
    plt.subplot(1,2,1)
    for name in names:
        y_true = merged['label']
        y_score= merged[f'score_{name}']
        fpr, tpr, _ = roc_curve(y_true, y_score)
        auc = roc_auc_score(y_true, y_score)
        plt.plot(fpr, tpr, label=f"{name} (AUC={auc:.2f})")
        thr, t, f, j = find_best_threshold(y_true, y_score)
        thresholds[name] = thr
        print(f"{name:20s} best thr={thr:.3f}, TPR={t:.3f}, FPR={f:.3f}, J={j:.3f}")
    plt.plot([0,1],[0,1],'k--')
    plt.title("ROC Curves"); plt.xlabel("FPR"); plt.ylabel("TPR"); plt.legend(); plt.grid(True)

    #annotate corpora with best prediction:
    for name, corpus, *_ in corpora_info:
        if name not in thresholds:
            raise KeyError(f"No threshold provided for model {name!r}")
        apply_best_threshold(corpus, thresholds[name],  selector =lambda convo: convo.meta.get("split") == "test")
        # create best metrics
        metrics[name] = summarize(corpus, selector =lambda convo: convo.meta.get("split") == "test", threshold=thresholds[name])
        corpora[name] = corpus


    # PR
    plt.subplot(1,2,2)
    for name in names:
        prec, rec, _ = precision_recall_curve(merged['label'], merged[f'score_{name}'])
        ap = average_precision_score(merged['label'], merged[f'score_{name}'])
        plt.plot(rec, prec, label=f"{name} (AP={ap:.2f})")
    plt.title("Precision–Recall Curves"); plt.xlabel("Recall"); plt.ylabel("Precision")
    plt.legend(); plt.grid(True)
    plt.tight_layout(); plt.show()

    # 8) summary table
    summary = {
        f"{name}_acc":      (merged['label']==merged[f'forecast_{name}']).mean()
        for name in names
    }
    summary.update({
        f"{name}_avg_prob": merged[f'score_{name}'].mean()
        for name in names
    })
    print("== Summary of Convo Acc & Avg Prob ==")
    display(pd.DataFrame(summary, index=["conversation_level"]))

    return thresholds, metrics, corpora

def best_thersholds(corpora_info, split_key="split", train_tag="train", test_tag="test"):
     # 7) ROC & PR curves + find best thresholds
    thresholds = {}
    metrics = {}
    corpora = {}
    plt.figure(figsize=(12,5))


    for name in names:
        y_true = merged['label']
        y_score= merged[f'score_{name}']
        thr, t, f, j = find_best_threshold(y_true, y_score)
        thresholds[name] = thr


def compare_best_models(thresholds, metrics, corpora, split_key = "split", test_tag = "test"):
    names = list(corpora.keys())
    # 1) metrics table
    print("== Conversation‑level Best Threshold Test Set Metrics ==")
    metrics_df = pd.DataFrame(metrics, index=list(metrics.values())[0].keys()).T
    display(metrics_df)

    # 2) confusion matrices
    fig, axes = plt.subplots(1, len(names), figsize=(4*len(names), 4))
    if len(names)==1: axes=[axes]

    for ax, name in zip(axes, names):
        
        # collect true/test only
        conv_df = corpora[name].get_conversations_dataframe().reset_index()
        test_df = conv_df[conv_df[f"meta.{split_key}"] == test_tag]
        y_true = test_df["meta.label"].astype(int)
        y_pred = test_df["meta.best_forecast"].astype(int)
        ConfusionMatrixDisplay.from_predictions(
            y_true=y_true,
            y_pred=y_pred,
            display_labels=["Success","Impasse"],
            cmap="Blues",
            ax=ax
        )
        ax.set_title(name)
    plt.tight_layout()
    plt.show()

    # 3) forecast‑horizon histograms
    fig, axes = plt.subplots(1, len(names), figsize=(5*len(names), 4), sharey=True)
    if len(names)==1: axes=[axes]

    # compute global max horizon to align bins
    all_horizons = []
    for name in names:
        h = horizon(corpora[name], selector=lambda c: c.meta.get(split_key)==test_tag)
        all_horizons.extend(h.values())
    max_h = int(max(all_horizons)) if all_horizons else 1
    bins = np.arange(1, max_h+2)

    for ax, name in zip(axes, names):
        h = horizon(corpora[name], selector=lambda c: c.meta.get(split_key)==test_tag)
        vals = np.array(list(h.values()))
        ax.hist(vals, bins=bins, density=True, edgecolor="k")
        ax.set_title(f"{name}\nForecast Horizon")
        ax.set_xlabel("# utts after first + forecast")
        ax.set_xlim(1, max_h+1)
        if ax is axes[0]:
            ax.set_ylabel("Percent of convos")
        m, md = vals.mean() if vals.size else 0, np.median(vals) if vals.size else 0
        ax.text(.05, .85, f"μ={m:.1f}\nmed={md:.1f}",
                transform=ax.transAxes, va="top", fontsize=9)
    plt.tight_layout()
    plt.show()



def compare_best_model_confusion(thresholds, metrics, corpora, split_key = "split", test_tag = "test"):
    names = list(corpora.keys())
    # 2) confusion matrices
    fig, axes = plt.subplots(1, len(names), figsize=(4*len(names), 4))
    if len(names)==1: axes=[axes]
    for ax, name in zip(axes, names):
        # collect true/test only
        conv_df = corpora[name].get_conversations_dataframe().reset_index()
        test_df = conv_df[conv_df[f"meta.{split_key}"] == test_tag]
        y_true = test_df["meta.label"].astype(int)
        y_pred = test_df["meta.best_forecast"].astype(int)
        ConfusionMatrixDisplay.from_predictions(
            y_true=y_true,
            y_pred=y_pred,
            display_labels=["Success","Impasse"],
            cmap="Blues",
            ax=ax
        )
        ax.set_title(name)
    plt.tight_layout()
    plt.show()
    plt.tight_layout()
    plt.show()


def compare_best_model_metrics(metrics, corpora, split_key = "split", test_tag = "test"):
    names = list(corpora.keys())
    # 1) metrics table
    print("== Conversation‑level Best Threshold Test Set Metrics ==")
    metrics_df = pd.DataFrame(metrics, index=list(metrics.values())[0].keys()).T
    display(metrics_df)
    plt.show()


import numpy as np
import matplotlib.pyplot as plt


import numpy as np
import matplotlib.pyplot as plt

def compare_best_model_convo_histograms(
    groups_of_corpora_info,
    bins_prob=None,
    title_key: int = 0
):
    """
    groups_of_corpora_info: list of lists of corpora_info tuples
    bins_prob: optional bin edges for the histograms
    title_key: 0 or 1, picks one of two title‐sets
    """
    # pick the right set of group names
    if title_key == 0:
        titles = ["Default", "Downsampled", "Weighted", "Wiki"]
    else:
        titles = ["Ground", "No Last", "No Subm", "Wiki"]
    
    n_groups = len(groups_of_corpora_info)
    if bins_prob is None:
        bins_prob = np.linspace(0, 1, 11)

    fig, axes = plt.subplots(1, n_groups, figsize=(6 * n_groups, 4), sharey=True)
    if n_groups == 1:
        axes = [axes]

    for ax, corpora_info, group_title in zip(axes, groups_of_corpora_info, titles):
        # 1) unpack & merge
        names, _, _, dfs, _ = zip(*corpora_info)
        merged = dfs[0][['label', 'score', 'forecast']].rename(
            columns={'score': f'score_{names[0]}',
                     'forecast': f'forecast_{names[0]}'})
        for name, df in zip(names[1:], dfs[1:]):
            merged = merged.join(
                df[['score', 'forecast']].rename(
                    columns={'score': f'score_{name}',
                             'forecast': f'forecast_{name}'}),
                how='inner'
            )

        # 2) plot histograms
        for name in names:
            ax.hist(
                merged[f'score_{name}'],
                bins=bins_prob,
                density=False,    # raw counts
                alpha=0.6,
                label=name,
                edgecolor='k'
            )

        # 3) compute mean & variance for each model
        stats_lines = []
        for name in names:
            arr = merged[f'score_{name}'].to_numpy()
            mu  = arr.mean()
            var = arr.var()
            stats_lines.append(f"{name}: μ={mu:.2f}, σ²={var:.3f}")
        subtitle = "\n".join(stats_lines)

        # 4) format subplot
        ax.set_title(f"{group_title}\n{subtitle}", fontsize=10)
        ax.set_xlabel("Predicted probability")
        if ax is axes[0]:
            ax.set_ylabel("Count of convos")
        ax.grid(True)
        ax.legend(fontsize=8)

    plt.tight_layout()
    plt.show()

Conversation Utilities

Code
def print_conversation(corpus, convo_id):
    """
    Pretty–print the dialogue for a single conversation.

    Args:
        corpus:    a ConvoKit Corpus
        convo_id:  the ID of the conversation you want to print
    """
    # grab the utterance DataFrame for that convo
    df = corpus.get_conversation(convo_id).get_utterances_dataframe()
    
    # ensure it's sorted by timestamp (or by its original index order)
    if "timestamp" in df.columns:
        df = df.sort_values("timestamp")
    
    # now print each turn
    for _, row in df.iterrows():
        speaker = row.get("speaker", "Unknown")
        text    = row.get("text", "")
        print(f"{speaker}: {text}")


def add_avg_frustration_score(corpus):
    filepath = "/Users/mishkin/Desktop/Research/Convo_Kit/ConvoKit_Disputes/data/preprocessed_dyads.csv"
    final_data = DataPreprocesser(filepath)
    df= final_data.getDataframe()
    df['avg_frustration_score'] = df[['b_Tact_4', 'b_Tact_9', 's_Tact_4', 's_Tact_9']].apply(
    lambda row: row.mean() if row.notnull().all() else None,
    axis=1
    )
    non_missing = df.dropna(subset=['avg_frustration_score'])
    # Build a mapping from conversation ID to score, only for non-missing scores
    score_map = {
        f"utt0_con{idx}": score
        for idx, score in non_missing['avg_frustration_score'].dropna().items()
    }

    for convo in corpus.iter_conversations():
        # Assign the score if present, else None
        convo.meta['avg_frustration_score'] = score_map.get(convo.id, None)

    return corpus

def add_max_pred_score_to_conversations(corpus, utt_score_key='pred_score', conv_meta_key='max_pred_score'):
    for convo in corpus.iter_conversations():
        # collect all non-null scores
        scores = [
            utt.meta.get(utt_score_key)
            for utt in convo.iter_utterances()
            if utt.meta.get(utt_score_key) is not None
        ]
        # set the max (or None if there were no scores)
        convo.meta[conv_meta_key] = max(scores) if scores else None
    return corpus

import pandas as pd

def avg_length_by_split_and_label(corpus, split_key: str = "split", label_key: str = "label"):
\
    records = []
    for convo in corpus.iter_conversations():
        sp = convo.meta.get(split_key, None)
        lbl = convo.meta.get(label_key, None)
        length = len(convo.get_utterance_ids())
        records.append({"split": sp, "label": lbl, "length": length})

    df = pd.DataFrame(records)
    # if you prefer to treat missing split/label as a category, uncomment:
    # df["split"] = df["split"].fillna("unspecified")
    # df["label"] = df["label"].fillna("unspecified")

    # pivot to get avg length by split × label
    result = df.groupby(["split", "label"])["length"].mean().unstack()
    return result


Fighting Words

Code
from convokit.fighting_words.fightingWords import FightingWords
from sklearn.feature_extraction.text import CountVectorizer
from collections import defaultdict
from typing import Callable
import pandas as pd
from convokit import TextCleaner
from cleantext import clean

import re

def strip_agreement(text: str) -> str:

    patterns = [r"Submitted agreement:", r"\brefund, buyer\b", r"\breview, seller\b"]
    if not any(re.search(pat, text, flags=re.IGNORECASE) for pat in patterns):
        return text
    text = re.sub(
        r"Submitted agreement:.*?\.(\s|$)",
        "",
        text,
        flags=re.IGNORECASE,
    )
    # 2) Remove any leftover 'refund, buyer' or 'review, seller'
    text = re.sub(r"\brefund, buyer\b", "", text, flags=re.IGNORECASE)
    text = re.sub(r"\breview, seller\b", "", text, flags=re.IGNORECASE)
    # 3) Collapse multiple spaces down to one, then strip edges
    return re.sub(r"\s{2,}", " ", text).strip()


def analyze_mispredicted_fighting_words(
    corpus,
    split_key: str      = "split",
    test_tag: str       = "test",
    best_pred_key: str  = "best_forecast",
    label_key: str      = "label",
    prob_key: str       = "pred_score",
    threshold: float    = None,
    custom_vec          = True,
    plot: bool          = True,
    ngram_range=(1,3),
    min_df=10,
    max_df=0.5,
    max_features=15000,
    prior=0.1,
    key: str            = "false_pos_neg"
):
    """
    Identify “fighting words” that distinguish mis‐predicted success vs mis‐predicted impasse
    at the utterance level, optionally filtered by a probability threshold.
    """
    # Define text preprocessor
    def preprocess(text: str) -> str:
        s = strip_agreement(text)
        return FightingWords.clean_text(s)

    # Define misprediction types
    def is_pos(u):
        return True if threshold is None else u.meta.get(prob_key, 0.0) >= threshold
    def is_neg(u):
        return True if threshold is None else u.meta.get(prob_key, 0.0) < threshold

    def false_pos(utt):
        c = utt.get_conversation().meta
        return c.get(split_key)==test_tag and c.get(best_pred_key)==1 and c.get(label_key)==0 and is_pos(utt)
    def false_neg(utt):
        c = utt.get_conversation().meta
        return c.get(split_key)==test_tag and c.get(best_pred_key)==0 and c.get(label_key)==1 and is_neg(utt)
    def true_pos(utt):
        c = utt.get_conversation().meta
        return c.get(split_key)==test_tag and c.get(best_pred_key)==1 and c.get(label_key)==1 and is_pos(utt)
    def true_neg(utt):
        c = utt.get_conversation().meta
        return c.get(split_key)==test_tag and c.get(best_pred_key)==0 and c.get(label_key)==0 and is_neg(utt)


    # Map key to class functions and labels
    if key == "false_pos_false_neg":
        class1_func, class2_func = false_pos, false_neg
        class1_label, class2_label = "False Derailmemt", "False Success"
    elif key == "true_pos_true_neg":
        class1_func, class2_func = true_pos, true_neg
        class1_label, class2_label = "True Derailmemt", "True Success"
    elif key == "true_pos_false_pos":
        class1_func, class2_func = true_pos, false_pos
        class1_label, class2_label = "True Derailmemt", "False Derailmemt"
    elif key == "false_pos_true_neg":
        class1_func, class2_func = false_pos, true_neg
        class1_label, class2_label ="False Derailmemt", "True Success"
    else:
        raise ValueError(f"Unknown key {key!r}")

    if custom_vec:
        """ Build over entire corpus """
        cv_custom = CountVectorizer(
            preprocessor=preprocess,
            stop_words='english',
            min_df=min_df,
            max_df=max_df,
            ngram_range=ngram_range,
            max_features=max_features
        )
        all_texts = [u.text for u in corpus.iter_utterances()]
        cv_custom.fit(all_texts)
        prior_counts = cv_custom.transform(all_texts).toarray().sum(axis=0)
        cv_locked = CountVectorizer(vocabulary=cv_custom.vocabulary_, preprocessor=preprocess)
        # Instantiate and fit FightingWords
        fw = FightingWords(
            text_func=lambda utt: preprocess(utt.text),
            cv=cv_locked,
            prior=prior_counts
        )
    else:
        """ Build over the utterances in the selected classes """
        cv= CountVectorizer(
            min_df=min_df,
            max_df=max_df,
            stop_words= 'english',
            ngram_range=ngram_range,
            max_features=max_features,
         )
        fw = FightingWords(
            text_func=lambda utt: preprocess(utt.text),
            obj_type="utterance",
            ngram_range=ngram_range,
            cv= cv,
            prior= prior
        )
    

    fw.fit(corpus, class1_func=class1_func, class2_func=class2_func,
            selector=lambda utt: utt.get_conversation().meta.get(split_key)==test_tag)

    # Extract z‐scores with dynamic labels
    zdf = fw.get_ngram_zscores(class1_name=class1_label, class2_name=class2_label)

    # Plot if needed
    if plot:
        cfg = {"annot_method":"top_k", "top_k":10}
        fw.plot_fighting_words(
            max_label_size=12,
            class1_name=class1_label,
            class2_name=class2_label,
            config=cfg
        )

    return fw, zdf

Fighting Words By conversation

Code

from convokit.fighting_words.fightingWords import FightingWords
from sklearn.feature_extraction.text import CountVectorizer
from collections import defaultdict
from typing import Callable, Tuple
import pandas as pd
from convokit import TextCleaner
from cleantext import clean
import re


def strip_agreement(text: str) -> str:
    patterns = [r"Submitted agreement:", r"\brefund, buyer\b", r"\breview, seller\b"]
    if not any(re.search(pat, text, flags=re.IGNORECASE) for pat in patterns):
        return text
    text = re.sub(r"Submitted agreement:.*?\.(\s|$)", "", text, flags=re.IGNORECASE)
    text = re.sub(r"\brefund, buyer\b", "", text, flags=re.IGNORECASE)
    text = re.sub(r"\breview, seller\b", "", text, flags=re.IGNORECASE)
    return re.sub(r"\s{2,}", " ", text).strip()


def analyze_mispredicted_fighting_words_by_conversation(
    corpus,
    split_key: str      = "split",
    test_tag: str       = "test",
    best_pred_key: str  = "best_forecast",
    label_key: str      = "label",
    prob_key: str       = "pred_score",
    threshold: float    = None,
    custom_vec: bool    = True,
    plot: bool          = True,
    ngram_range: Tuple[int,int] = (1,3),
    min_df: int         = 10,
    max_df: float       = 0.5,
    max_features: int   = 15000,
    prior: float        = 0.1,
    key: str            = "false_pos_neg"
) -> Tuple[FightingWords, pd.DataFrame]:
    """
    Variation of FightingWords at the **conversation** level.
    Compares two classes of conversations (e.g. mispredictions) rather than utterances.
    """
    # Preprocessor for raw text
    def preprocess(text: str) -> str:
        return FightingWords.clean_text(strip_agreement(text))

    # Helpers for conversation-level threshold
    def is_pos_conv(conv):
        return True if threshold is None else conv.meta.get(prob_key, 0.0) >= threshold
    def is_neg_conv(conv):
        return True if threshold is None else conv.meta.get(prob_key, 0.0) < threshold

    # Class definitions on conversation.meta
    def false_pos(convo):
        m = convo.meta
        return (m.get(split_key)==test_tag and m.get(best_pred_key)==1
                and m.get(label_key)==0 and is_pos_conv(convo))
    def false_neg(convo):
        m = convo.meta
        return (m.get(split_key)==test_tag and m.get(best_pred_key)==0
                and m.get(label_key)==1 and is_neg_conv(convo))
    def true_pos(convo):
        m = convo.meta
        return (m.get(split_key)==test_tag and m.get(best_pred_key)==1
                and m.get(label_key)==1 and is_pos_conv(convo))
    def true_neg(convo):
        m = convo.meta
        return (m.get(split_key)==test_tag and m.get(best_pred_key)==0
                and m.get(label_key)==0 and is_neg_conv(convo))

    # Map key to class functions and labels
    if key == "false_pos_false_neg":
        class1_func, class2_func = false_pos, false_neg
        class1_label, class2_label = "False Derailmemt", "False Success"
    elif key == "true_pos_true_neg":
        class1_func, class2_func = true_pos, true_neg
        class1_label, class2_label = "True Derailmemt", "True Success"
    elif key == "true_pos_false_pos":
        class1_func, class2_func = true_pos, false_pos
        class1_label, class2_label = "True Derailmemt", "False Derailmemt"
    elif key == "false_pos_true_neg":
        class1_func, class2_func = false_pos, true_neg
        class1_label, class2_label ="False Derailmemt", "True Success"
    else:
        raise ValueError(f"Unknown key {key!r}")

    # Build vectorizer over full set of conversation texts
    if custom_vec:
        cv_full = CountVectorizer(
            preprocessor=preprocess,
            stop_words='english',
            min_df=min_df,
            max_df=max_df,
            ngram_range=ngram_range,
            max_features=max_features
        )
        # Gather all conversation-level texts
        all_texts = [preprocess(" ".join(utt.text for utt in convo.iter_utterances()))
                     for convo in corpus.iter_objs("conversation")]
        cv_full.fit(all_texts)
        prior_counts = cv_full.transform(all_texts).toarray().sum(axis=0)
        cv_locked = CountVectorizer(vocabulary=cv_full.vocabulary_, preprocessor=preprocess)
        fw = FightingWords(
            obj_type="conversation",
            text_func=lambda convo: preprocess(" ".join(utt.text for utt in convo.iter_utterances())),
            cv=cv_locked,
            prior=prior_counts
        )
    else:
        # Default uniform prior over subset vocabulary
        cv_sub = CountVectorizer(
            preprocessor=preprocess,
            min_df=min_df,
            max_df=max_df,
            ngram_range=ngram_range,
            max_features=max_features
        )
        fw = FightingWords(
            obj_type="conversation",
            text_func=lambda convo: preprocess(" ".join(utt.text for utt in convo.iter_utterances())),
            cv=cv_sub,
            prior=prior
        )

    # Fit on selected conversations
    fw.fit(
        corpus,
        class1_func=class1_func,
        class2_func=class2_func,
        selector=lambda convo: convo.meta.get(split_key)==test_tag
    )

    # Extract z-scores DataFrame
    zdf = fw.get_ngram_zscores(class1_name=class1_label, class2_name=class2_label)

    # Optionally plot
    if plot:
        cfg = {"annot_method": "top_k", "top_k": 10}
        fw.plot_fighting_words(
            max_label_size=12,
            class1_name=class1_label,
            class2_name=class2_label,
            config=cfg
        )

    return fw, zdf

KODIS Wiki Ground Functions

Code
filepath = "/Users/mishkin/Desktop/Research/Convo_Kit/ConvoKit_Disputes/data/preprocessed_dyads.csv"
filepath_no_last = '/Users/mishkin/Desktop/Research/Convo_Kit/ConvoKit_Disputes/data/convos_exclude_last_utt.csv'
filepath_no_submit_last = '/Users/mishkin/Desktop/Research/Convo_Kit/ConvoKit_Disputes/data/convos_exclude_submit_and_last.csv'

results_filepath_no_samp = Path("/Users/mishkin/Desktop/Research/Convo_Kit/ConvoKit_Disputes/data/fine_tuning_results/nosampling/")
results_filepath_no_samp_weighted = Path("/Users/mishkin/Desktop/Research/Convo_Kit/ConvoKit_Disputes/data/fine_tuning_results/nosampling_weighted/")
results_filepath_downsampled = Path("/Users/mishkin/Desktop/Research/Convo_Kit/ConvoKit_Disputes/data/fine_tuning_results/downsampled/")

def add_convo_labels(corpus, final_data):
    for idx, row in final_data.getDataframe().iterrows():
        convo_id = f"utt0_con{idx}"  # generate conversation_id format from index
        label = row["dispute_outcome"]  # update if your label column is named differently
        if convo_id in corpus.conversations:
            corpus.get_conversation(convo_id).meta["label"] = label

def corpus_train_test_split(corpus):

    # Set random seed for reproducibility
    random.seed(42)

    # 1. Get all conversation IDs
    all_convo_ids = list(corpus.get_conversation_ids())

    # 2. Shuffle the conversation IDs
    random.shuffle(all_convo_ids)

    # 3. Define proportions
    n_total = len(all_convo_ids)
    n_train = int(0.7 * n_total)
    n_val = int(0.1 * n_total)
    n_test = n_total - n_train - n_val  # ensures 100% total

    # 4. Split into train/val/test
    train_convos = all_convo_ids[:n_train]
    val_convos = all_convo_ids[n_train:n_train+n_val]
    test_convos = all_convo_ids[n_train+n_val:]


    # 5. Mark conversations with a split tag
    for convo_id in train_convos:
        corpus.get_conversation(convo_id).meta["split"] = "train"
    for convo_id in val_convos:
        corpus.get_conversation(convo_id).meta["split"] = "val"
    for convo_id in test_convos:
        corpus.get_conversation(convo_id).meta["split"] = "test"

def fit_selector(context_tuple, split):
    """
    Select only contexts in the given split, at the end of the conversation,
    and skip any utterance that’s been tagged exclude=True.
    """
    # only keep the desired split
    matches_split = (
        context_tuple.current_utterance
            .get_conversation()
            .meta["split"]
        == split
    )
    # only keep the final context in each convo
    is_end = (len(context_tuple.future_context) == 0)
    # # skip if the current utterance was marked exclude=True
    # not_excluded = not context_tuple.current_utterance.meta.get("exclude", False)

    return matches_split and is_end 

def transform_selector(context_tuple):
    """
    For transform we only need to check that the conversation is in the test split
    """
    return (context_tuple.current_utterance.get_conversation().meta["split"] == "test")


# selector for summarize: takes a Conversation
def convo_selector(convo: Conversation):
    return convo.meta.get("split") == "test"




""" CRAFT MODEL INSTANCES """
model_wiki = CRAFTModel(
    initial_weights= "craft-wiki-finetuned",  # or "craft-wiki-finetuned"
    torch_device="cuda" if torch.cuda.is_available() else "cpu"
)


""" FORECASTER MODEL INSTANCE """
forecaster_kodis_wiki = Forecaster(
    forecaster_model= model_wiki,
    labeler="label",  # uses conversation.meta["label"]
    forecast_attribute_name="prediction",
    forecast_prob_attribute_name="pred_score"
)
Downloading craft-wiki-finetuned to /Users/mishkin/.convokit/saved-models/craft-wiki-finetuned
Downloading craft-wiki-finetuned/craft_full.tar from https://zissou.infosci.cornell.edu/convokit/models/craft_wikiconv/craft_full.tar (548.6MB)... Done
Downloading craft-wiki-finetuned/index2word.json from https://zissou.infosci.cornell.edu/convokit/models/craft_wikiconv/index2word.json (998.5KB)... Done
Downloading craft-wiki-finetuned/word2index.json from https://zissou.infosci.cornell.edu/convokit/models/craft_wikiconv/word2index.json (898.4KB)... Done

Wiki Test Set

Code
corpus_wiki = Corpus(filename=download("conversations-gone-awry-corpus"))
Code
forecaster_wiki = Forecaster(
    forecaster_model=model_wiki,
    labeler="conversation_has_personal_attack",  # uses conversation.meta["label"]
    forecast_attribute_name="prediction",
    forecast_prob_attribute_name="pred_score"
)

corpus_wiki = forecaster_wiki.transform(corpus_wiki, transform_selector)
Code
wiki_test_df, wiki_test_metrics = forecaster_wiki.summarize(corpus_wiki, convo_selector)
wiki_test_horizon = forecaster_wiki._draw_horizon_plot(corpus_wiki, convo_selector)
Code

wiki_test ={}
wiki_test["wiki_copus"] = corpus_wiki
wiki_test["wiki_test_metrics"] =  wiki_test_metrics
wiki_test["wiki_test_df"] =  wiki_test_df
wiki_test["wiki_test_horizon"] =  wiki_test_horizon

corpora_info_wiki = [
    (
        "WIKI_TEST_SET",
        wiki_test["wiki_copus"],
        wiki_test["wiki_test_metrics"],
        wiki_test["wiki_test_df"],
        wiki_test["wiki_test_horizon"]
    )
]
Code

for convo in corpus_wiki.iter_conversations():
    # only rename if the old field exists
    if "conversation_has_personal_attack" in convo.meta:
        convo.meta["label"] = convo.meta.pop("conversation_has_personal_attack")

corpus_wiki.get_conversations_dataframe()

Frustration Correlation

Code
import pandas as pd
import matplotlib.pyplot as plt
from sklearn.linear_model import LinearRegression

def evaluate_prediction_vs_frustration(corpus,
                                       split_key: str = "split",
                                       test_tag: str = "test",
                                       pred_meta_key: str = "max_pred_score",
                                       frust_meta_key: str = "avg_frustration_score"):

    records = []
    for convo in corpus.iter_conversations():
        # only test‑split
        if convo.meta.get(split_key) != test_tag:
            continue

        pred_score = convo.meta.get(pred_meta_key)
        frust     = convo.meta.get(frust_meta_key)

        if pred_score is None or frust is None:
            continue

        records.append({
            pred_meta_key: pred_score,
            frust_meta_key: frust
        })

    print(f"The numbr of conversations to perform regression analysis on is {len(records)}")

    df = pd.DataFrame(records)
    if df.empty:
        raise ValueError("No test conversations with both scores present.")

    # correlation
    corr = df[pred_meta_key].corr(df[frust_meta_key])

    # linear regression
    X = df[[pred_meta_key]].values
    y = df[frust_meta_key].values
    lr = LinearRegression().fit(X, y)
    r2 = lr.score(X, y)

    # plot
    plt.figure()
    plt.scatter(df[pred_meta_key], df[frust_meta_key], alpha=0.7)
    plt.plot(df[pred_meta_key], lr.predict(X), color="C1")
    plt.xlabel(pred_meta_key)
    plt.ylabel(frust_meta_key)
    plt.title(f"{pred_meta_key} vs. {frust_meta_key}\n"
              f"r = {corr:.2f},  R² = {r2:.2f}")
    plt.show()

    return df, corr, r2
Code

final_data = DataPreprocesser(filepath)
final_data_no_last = DataPreprocesser(filepath_no_last)
final_data_no_submit_last = DataPreprocesser(filepath_no_submit_last)

""" New Testing Corpus """
ground1 = corp.corpusBuilder(final_data) 
ground2= corp.corpusBuilder(final_data_no_last)
ground3=corp.corpusBuilder(final_data_no_submit_last)
add_convo_labels(ground1, final_data)
add_convo_labels(ground2, final_data)
add_convo_labels(ground3, final_data)
corpus_train_test_split(ground1)
corpus_train_test_split(ground2)
corpus_train_test_split(ground3)

"""Testing"""
corpus_kodis_ground_orig = forecaster_kodis_wiki.transform(ground1, transform_selector)
ground_wiki_df, ground_wiki_metrics = forecaster_kodis_wiki.summarize(corpus_kodis_ground_orig, convo_selector)
ground_wiki_horizon =forecaster_kodis_wiki._draw_horizon_plot(corpus_kodis_ground_orig, convo_selector)

corpus_kodis_ground_nl = forecaster_kodis_wiki.transform(ground2, transform_selector)
no_last_wiki_df, no_last_wiki_metrics = forecaster_kodis_wiki.summarize(corpus_kodis_ground_nl , convo_selector)
no_last_wiki_horizon = forecaster_kodis_wiki._draw_horizon_plot(corpus_kodis_ground_nl, convo_selector)

corpus_kodis_ground_nls = forecaster_kodis_wiki.transform(ground3, transform_selector)
no_last_submit_wiki_df, no_last_submit_wiki_metrics = forecaster_kodis_wiki.summarize(corpus_kodis_ground_nls,convo_selector)
no_last_submit_horizon = forecaster_kodis_wiki._draw_horizon_plot(corpus_kodis_ground_nls, convo_selector)
Row Index not in columns
/Users/mishkin/Desktop/Research/Convo_Kit/ConvoKit_Disputes/src/modules/DataPreprocesser.py:111: FutureWarning: Setting an item of incompatible dtype is deprecated and will raise an error in a future version of pandas. Value '1702723625' has dtype incompatible with float64, please explicitly cast to a compatible dtype first.
  self.utterancesDF.loc[13988, 'timestamp']= '1702723625'
Row Index not in columns
/Users/mishkin/Desktop/Research/Convo_Kit/ConvoKit_Disputes/src/modules/DataPreprocesser.py:111: FutureWarning: Setting an item of incompatible dtype is deprecated and will raise an error in a future version of pandas. Value '1702723625' has dtype incompatible with float64, please explicitly cast to a compatible dtype first.
  self.utterancesDF.loc[13988, 'timestamp']= '1702723625'
Row Index not in columns
/Users/mishkin/Desktop/Research/Convo_Kit/ConvoKit_Disputes/src/modules/DataPreprocesser.py:111: FutureWarning: Setting an item of incompatible dtype is deprecated and will raise an error in a future version of pandas. Value '1702723625' has dtype incompatible with float64, please explicitly cast to a compatible dtype first.
  self.utterancesDF.loc[13988, 'timestamp']= '1702723625'
27498it [00:01, 22699.92it/s]
25391it [00:00, 70088.95it/s]
23117it [00:00, 28601.33it/s]
Processed 5524 context tuples for model evaluation
Loading saved parameters...
Building encoders, decoder, and classifier...
Models built and ready to go!
Iteration: 1; Percent complete: 1.1%
Iteration: 2; Percent complete: 2.3%
Iteration: 3; Percent complete: 3.4%
Iteration: 4; Percent complete: 4.6%
Iteration: 5; Percent complete: 5.7%
Iteration: 6; Percent complete: 6.9%
Iteration: 7; Percent complete: 8.0%
Iteration: 8; Percent complete: 9.2%
Iteration: 9; Percent complete: 10.3%
Iteration: 10; Percent complete: 11.5%
Iteration: 11; Percent complete: 12.6%
Iteration: 12; Percent complete: 13.8%
Iteration: 13; Percent complete: 14.9%
Iteration: 14; Percent complete: 16.1%
Iteration: 15; Percent complete: 17.2%
Iteration: 16; Percent complete: 18.4%
Iteration: 17; Percent complete: 19.5%
Iteration: 18; Percent complete: 20.7%
Iteration: 19; Percent complete: 21.8%
Iteration: 20; Percent complete: 23.0%
Iteration: 21; Percent complete: 24.1%
Iteration: 22; Percent complete: 25.3%
Iteration: 23; Percent complete: 26.4%
Iteration: 24; Percent complete: 27.6%
Iteration: 25; Percent complete: 28.7%
Iteration: 26; Percent complete: 29.9%
Iteration: 27; Percent complete: 31.0%
Iteration: 28; Percent complete: 32.2%
Iteration: 29; Percent complete: 33.3%
Iteration: 30; Percent complete: 34.5%
Iteration: 31; Percent complete: 35.6%
Iteration: 32; Percent complete: 36.8%
Iteration: 33; Percent complete: 37.9%
Iteration: 34; Percent complete: 39.1%
Iteration: 35; Percent complete: 40.2%
Iteration: 36; Percent complete: 41.4%
Iteration: 37; Percent complete: 42.5%
Iteration: 38; Percent complete: 43.7%
Iteration: 39; Percent complete: 44.8%
Iteration: 40; Percent complete: 46.0%
Iteration: 41; Percent complete: 47.1%
Iteration: 42; Percent complete: 48.3%
Iteration: 43; Percent complete: 49.4%
Iteration: 44; Percent complete: 50.6%
Iteration: 45; Percent complete: 51.7%
Iteration: 46; Percent complete: 52.9%
Iteration: 47; Percent complete: 54.0%
Iteration: 48; Percent complete: 55.2%
Iteration: 49; Percent complete: 56.3%
Iteration: 50; Percent complete: 57.5%
Iteration: 51; Percent complete: 58.6%
Iteration: 52; Percent complete: 59.8%
Iteration: 53; Percent complete: 60.9%
Iteration: 54; Percent complete: 62.1%
Iteration: 55; Percent complete: 63.2%
Iteration: 56; Percent complete: 64.4%
Iteration: 57; Percent complete: 65.5%
Iteration: 58; Percent complete: 66.7%
Iteration: 59; Percent complete: 67.8%
Iteration: 60; Percent complete: 69.0%
Iteration: 61; Percent complete: 70.1%
Iteration: 62; Percent complete: 71.3%
Iteration: 63; Percent complete: 72.4%
Iteration: 64; Percent complete: 73.6%
Iteration: 65; Percent complete: 74.7%
Iteration: 66; Percent complete: 75.9%
Iteration: 67; Percent complete: 77.0%
Iteration: 68; Percent complete: 78.2%
Iteration: 69; Percent complete: 79.3%
Iteration: 70; Percent complete: 80.5%
Iteration: 71; Percent complete: 81.6%
Iteration: 72; Percent complete: 82.8%
Iteration: 73; Percent complete: 83.9%
Iteration: 74; Percent complete: 85.1%
Iteration: 75; Percent complete: 86.2%
Iteration: 76; Percent complete: 87.4%
Iteration: 77; Percent complete: 88.5%
Iteration: 78; Percent complete: 89.7%
Iteration: 79; Percent complete: 90.8%
Iteration: 80; Percent complete: 92.0%
Iteration: 81; Percent complete: 93.1%
Iteration: 82; Percent complete: 94.3%
Iteration: 83; Percent complete: 95.4%
Iteration: 84; Percent complete: 96.6%
Iteration: 85; Percent complete: 97.7%
Iteration: 86; Percent complete: 98.9%
Iteration: 87; Percent complete: 100.0%
Accuracy     0.442080
Precision    0.227425
Recall       0.931507
FPR          0.660000
F1           0.365591
dtype: float64

Horizon statistics (# of comments between first positive forecast and conversation end):
Mean = 10.191176470588236, Median = 9.0

Processed 5101 context tuples for model evaluation
Loading saved parameters...
Building encoders, decoder, and classifier...
Models built and ready to go!
Iteration: 1; Percent complete: 1.2%
Iteration: 2; Percent complete: 2.5%
Iteration: 3; Percent complete: 3.8%
Iteration: 4; Percent complete: 5.0%
Iteration: 5; Percent complete: 6.2%
Iteration: 6; Percent complete: 7.5%
Iteration: 7; Percent complete: 8.8%
Iteration: 8; Percent complete: 10.0%
Iteration: 9; Percent complete: 11.2%
Iteration: 10; Percent complete: 12.5%
Iteration: 11; Percent complete: 13.8%
Iteration: 12; Percent complete: 15.0%
Iteration: 13; Percent complete: 16.2%
Iteration: 14; Percent complete: 17.5%
Iteration: 15; Percent complete: 18.8%
Iteration: 16; Percent complete: 20.0%
Iteration: 17; Percent complete: 21.2%
Iteration: 18; Percent complete: 22.5%
Iteration: 19; Percent complete: 23.8%
Iteration: 20; Percent complete: 25.0%
Iteration: 21; Percent complete: 26.2%
Iteration: 22; Percent complete: 27.5%
Iteration: 23; Percent complete: 28.7%
Iteration: 24; Percent complete: 30.0%
Iteration: 25; Percent complete: 31.2%
Iteration: 26; Percent complete: 32.5%
Iteration: 27; Percent complete: 33.8%
Iteration: 28; Percent complete: 35.0%
Iteration: 29; Percent complete: 36.2%
Iteration: 30; Percent complete: 37.5%
Iteration: 31; Percent complete: 38.8%
Iteration: 32; Percent complete: 40.0%
Iteration: 33; Percent complete: 41.2%
Iteration: 34; Percent complete: 42.5%
Iteration: 35; Percent complete: 43.8%
Iteration: 36; Percent complete: 45.0%
Iteration: 37; Percent complete: 46.2%
Iteration: 38; Percent complete: 47.5%
Iteration: 39; Percent complete: 48.8%
Iteration: 40; Percent complete: 50.0%
Iteration: 41; Percent complete: 51.2%
Iteration: 42; Percent complete: 52.5%
Iteration: 43; Percent complete: 53.8%
Iteration: 44; Percent complete: 55.0%
Iteration: 45; Percent complete: 56.2%
Iteration: 46; Percent complete: 57.5%
Iteration: 47; Percent complete: 58.8%
Iteration: 48; Percent complete: 60.0%
Iteration: 49; Percent complete: 61.3%
Iteration: 50; Percent complete: 62.5%
Iteration: 51; Percent complete: 63.7%
Iteration: 52; Percent complete: 65.0%
Iteration: 53; Percent complete: 66.2%
Iteration: 54; Percent complete: 67.5%
Iteration: 55; Percent complete: 68.8%
Iteration: 56; Percent complete: 70.0%
Iteration: 57; Percent complete: 71.2%
Iteration: 58; Percent complete: 72.5%
Iteration: 59; Percent complete: 73.8%
Iteration: 60; Percent complete: 75.0%
Iteration: 61; Percent complete: 76.2%
Iteration: 62; Percent complete: 77.5%
Iteration: 63; Percent complete: 78.8%
Iteration: 64; Percent complete: 80.0%
Iteration: 65; Percent complete: 81.2%
Iteration: 66; Percent complete: 82.5%
Iteration: 67; Percent complete: 83.8%
Iteration: 68; Percent complete: 85.0%
Iteration: 69; Percent complete: 86.2%
Iteration: 70; Percent complete: 87.5%
Iteration: 71; Percent complete: 88.8%
Iteration: 72; Percent complete: 90.0%
Iteration: 73; Percent complete: 91.2%
Iteration: 74; Percent complete: 92.5%
Iteration: 75; Percent complete: 93.8%
Iteration: 76; Percent complete: 95.0%
Iteration: 77; Percent complete: 96.2%
Iteration: 78; Percent complete: 97.5%
Iteration: 79; Percent complete: 98.8%
Iteration: 80; Percent complete: 100.0%
Accuracy     0.442080
Precision    0.227425
Recall       0.931507
FPR          0.660000
F1           0.365591
dtype: float64

Horizon statistics (# of comments between first positive forecast and conversation end):
Mean = 9.191176470588236, Median = 8.0

Processed 4656 context tuples for model evaluation
Loading saved parameters...
Building encoders, decoder, and classifier...
Models built and ready to go!
Iteration: 1; Percent complete: 1.4%
Iteration: 2; Percent complete: 2.7%
Iteration: 3; Percent complete: 4.1%
Iteration: 4; Percent complete: 5.5%
Iteration: 5; Percent complete: 6.8%
Iteration: 6; Percent complete: 8.2%
Iteration: 7; Percent complete: 9.6%
Iteration: 8; Percent complete: 11.0%
Iteration: 9; Percent complete: 12.3%
Iteration: 10; Percent complete: 13.7%
Iteration: 11; Percent complete: 15.1%
Iteration: 12; Percent complete: 16.4%
Iteration: 13; Percent complete: 17.8%
Iteration: 14; Percent complete: 19.2%
Iteration: 15; Percent complete: 20.5%
Iteration: 16; Percent complete: 21.9%
Iteration: 17; Percent complete: 23.3%
Iteration: 18; Percent complete: 24.7%
Iteration: 19; Percent complete: 26.0%
Iteration: 20; Percent complete: 27.4%
Iteration: 21; Percent complete: 28.8%
Iteration: 22; Percent complete: 30.1%
Iteration: 23; Percent complete: 31.5%
Iteration: 24; Percent complete: 32.9%
Iteration: 25; Percent complete: 34.2%
Iteration: 26; Percent complete: 35.6%
Iteration: 27; Percent complete: 37.0%
Iteration: 28; Percent complete: 38.4%
Iteration: 29; Percent complete: 39.7%
Iteration: 30; Percent complete: 41.1%
Iteration: 31; Percent complete: 42.5%
Iteration: 32; Percent complete: 43.8%
Iteration: 33; Percent complete: 45.2%
Iteration: 34; Percent complete: 46.6%
Iteration: 35; Percent complete: 47.9%
Iteration: 36; Percent complete: 49.3%
Iteration: 37; Percent complete: 50.7%
Iteration: 38; Percent complete: 52.1%
Iteration: 39; Percent complete: 53.4%
Iteration: 40; Percent complete: 54.8%
Iteration: 41; Percent complete: 56.2%
Iteration: 42; Percent complete: 57.5%
Iteration: 43; Percent complete: 58.9%
Iteration: 44; Percent complete: 60.3%
Iteration: 45; Percent complete: 61.6%
Iteration: 46; Percent complete: 63.0%
Iteration: 47; Percent complete: 64.4%
Iteration: 48; Percent complete: 65.8%
Iteration: 49; Percent complete: 67.1%
Iteration: 50; Percent complete: 68.5%
Iteration: 51; Percent complete: 69.9%
Iteration: 52; Percent complete: 71.2%
Iteration: 53; Percent complete: 72.6%
Iteration: 54; Percent complete: 74.0%
Iteration: 55; Percent complete: 75.3%
Iteration: 56; Percent complete: 76.7%
Iteration: 57; Percent complete: 78.1%
Iteration: 58; Percent complete: 79.5%
Iteration: 59; Percent complete: 80.8%
Iteration: 60; Percent complete: 82.2%
Iteration: 61; Percent complete: 83.6%
Iteration: 62; Percent complete: 84.9%
Iteration: 63; Percent complete: 86.3%
Iteration: 64; Percent complete: 87.7%
Iteration: 65; Percent complete: 89.0%
Iteration: 66; Percent complete: 90.4%
Iteration: 67; Percent complete: 91.8%
Iteration: 68; Percent complete: 93.2%
Iteration: 69; Percent complete: 94.5%
Iteration: 70; Percent complete: 95.9%
Iteration: 71; Percent complete: 97.3%
Iteration: 72; Percent complete: 98.6%
Iteration: 73; Percent complete: 100.0%
Accuracy     0.442080
Precision    0.227425
Recall       0.931507
FPR          0.660000
F1           0.365591
dtype: float64

Horizon statistics (# of comments between first positive forecast and conversation end):
Mean = 8.5, Median = 7.0

Loading Artifacts Utilities

Code
downpath =Path("/Users/mishkin/Desktop/Research/Convo_Kit/ConvoKit_Disputes/data/fine_tuning_results/downsampled_run")
defaultpath =Path("/Users/mishkin/Desktop/Research/Convo_Kit/ConvoKit_Disputes/data/fine_tuning_results/nosampling_run")
weights_path = Path("/Users/mishkin/Desktop/Research/Convo_Kit/ConvoKit_Disputes/data/fine_tuning_results/weighted_run")
#/work/data/fine_tuning_results/nosampling/run_20250509_090059/corpus_kodis_ground_default

def load_artifact(exp_dir: Path, name: str):
    p = exp_dir / name
    if (p.with_suffix('.json')).exists():
        return json.loads((p.with_suffix('.json')).read_text())
    if (p.with_suffix('.csv')).exists():
        return pd.read_csv(p.with_suffix('.csv'))
    if p.is_dir():
        return Corpus(filename= str(p))
    if (p.with_suffix('.pt')).exists():
        return torch.load(p.with_suffix('.pt'))
    raise FileNotFoundError(f"No artifact {name} in {exp_dir}")

def load_all_variants(exp_dir: Path):
    # detect which naming scheme this folder uses
    if (exp_dir / "corpus_kodis_ground_downsampled").is_dir():
        variant = "downsampled"
    elif (exp_dir / "corpus_kodis_ground_weighted_loss").is_dir():
        variant = "weighted"
    else:
        variant = "default"

    # build name‐templates
    tpl = {
        "downsampled": {
            "ground_corpus":   "corpus_kodis_ground_downsampled",
            "ground_df":       "ground_downsampled_conv_df",
            "ground_metrics":  "ground_downsampled_metrics",
            "ground_horizon":  "ground_horizon_utterances",
            # "ground_chkpt":    "ground_downsampled",

            "no_last_corpus":  "corpus_kodis_no_last_downsampled",
            "no_last_df":      "nolast_downsampled_conv_df",
            "no_last_metrics": "no_last_downsampled_metrics",
            "no_last_horizon": "no_last_horizon_utterances",
            # "no_last_chkpt":   "no_last_downsampled",

            "no_subm_corpus":  "corpus_kodis_no_last_submit_downsampled",
            "no_subm_df":      "no_submit_last_downsampled_conv_df",
            "no_subm_metrics": "no_last_submit_downsampled_metrics",
            "no_subm_horizon": "no_last_submit_horizon_utterances",
            # "no_subm_chkpt":   "no_submit_last_downsampled",
        },
        "weighted": {
            "ground_corpus":   "corpus_kodis_ground_weighted_loss",
            "ground_df":       "ground_weight_conv_df",
            "ground_metrics":  "ground_weighted_metrics",
            "ground_horizon":  "ground_weight_horizon",
            # "ground_chkpt":    "ground_weighted",

            "no_last_corpus":  "corpus_kodis_no_last_weighted_loss",
            "no_last_df":      "nolast_weight_conv_df",
            "no_last_metrics": "no_last_weighted_metrics",
            "no_last_horizon": "no_last_weight_horizon",
            # "no_last_chkpt":   "no_last_weighted",

            "no_subm_corpus":  "corpus_kodis_no_submit_weighted_loss",
            "no_subm_df":      "no_submit_last_weight_conv_df",
            "no_subm_metrics": "no_last_submit_weighted_metrics",
            "no_subm_horizon": "no_last_submit_weight_horizon",
            # "no_subm_chkpt":   "no_submit_last_weighted",
        },
        "default": {
            "ground_corpus":   "corpus_kodis_ground_default",
            "ground_df":       "ground_conv_default_df",
            "ground_metrics":  "ground_default_metrics",
            "ground_horizon":  "ground_default_horizon",
            # "ground_chkpt":    "ground_default",

            "no_last_corpus":  "corpus_kodis_no_last_default",
            "no_last_df":      "no_last_conv_df_default",
            "no_last_metrics": "no_last_default_metrics",
            "no_last_horizon": "no_last_default_horizon",
            # "no_last_chkpt":   "no_last_default",

            "no_subm_corpus":  "corpus_kodis_no_submit_last_default",
            "no_subm_df":      "no_last_submit_conv_default_df",
            "no_subm_metrics": "no_last_submit_default_metrics",
            "no_subm_horizon": "no_last_submit_default_horizon",
            # "no_subm_chkpt":   "no_last_submit_last_default",
        },
    }[variant]

    return {
        key: load_artifact(exp_dir, fname)
        for key, fname in tpl.items()
    }


# Now load each regime:
down = load_all_variants(downpath)
no_samp = load_all_variants(defaultpath)
wt = load_all_variants(weights_path)

Load Artifacts

Code
wiki ={}
wiki["ground_corpus"] = corpus_kodis_ground_orig
wiki["ground_metrics"] = ground_wiki_metrics
wiki["ground_df"] =  ground_wiki_df
wiki["ground_horizon"] = ground_wiki_horizon

wiki["no_last_corpus"] = corpus_kodis_ground_nl
wiki["no_last_metrics"] = no_last_wiki_metrics
wiki["no_last_df"] =  no_last_wiki_df
wiki["no_last_horizon"] = no_last_wiki_horizon

wiki["no_last_submit_corpus"] = corpus_kodis_ground_nls
wiki["no_last_submit_metrics"] = no_last_submit_wiki_metrics
wiki["no_last_submit_df"] =  no_last_submit_wiki_df
wiki["no_last_submit_horizon"] = no_last_submit_horizon

wiki["ground_df"] = wiki["ground_df"].reset_index(drop=True)
wiki["no_last_df"] = wiki["no_last_df"].reset_index(drop=True)
wiki["no_last_submit_df"] = wiki["no_last_submit_df"].reset_index(drop=True)



corpora_info_ground = [
    (
        "GROUND_DEFAULT",
        no_samp   ["ground_corpus"],
        no_samp   ["ground_metrics"],
        no_samp   ["ground_df"],
        no_samp   ["ground_horizon"],
    ),
    (
        "GROUND_WEIGHTED",
        wt        ["ground_corpus"],
        wt        ["ground_metrics"],
        wt        ["ground_df"],
        wt        ["ground_horizon"],
    ),
    (
        "GROUND_DOWNSAMPLED",
        down      ["ground_corpus"],
        down      ["ground_metrics"],
        down      ["ground_df"],
        down      ["ground_horizon"],
    ),
    (
        "GROUND_WIKI",
        wiki      ["ground_corpus"],
        wiki      ["ground_metrics"],
        wiki      ["ground_df"],
        wiki      ["ground_horizon"],
    )
]

corpora_info_no_last = [
    (
        "NO_LAST_DEFAULT",
        no_samp["no_last_corpus"],
        no_samp["no_last_metrics"],
        no_samp["no_last_df"],
        no_samp["no_last_horizon"],
    ),
    (
        "NO_LAST_WEIGHTED",
        wt["no_last_corpus"],
        wt["no_last_metrics"],
        wt["no_last_df"],
        wt["no_last_horizon"],
    ),
    (
        "NO_LAST_DOWNSAMPLED",
        down["no_last_corpus"],
        down["no_last_metrics"],
        down["no_last_df"],
        down["no_last_horizon"],
    ),
    (
        "GROUND_WIKI",
        wiki      ["ground_corpus"],
        wiki      ["ground_metrics"],
        wiki      ["ground_df"],
        wiki      ["ground_horizon"],
    )
]


corpora_info_no_subm = [
    (
        "NO_LAST_SUBMIT_DEFAULT",
        no_samp["no_subm_corpus"],
        no_samp["no_subm_metrics"],
        no_samp["no_subm_df"],
        no_samp["no_subm_horizon"],
    ),
    (
        "NO_LAST_SUBMIT_WEIGHTED",
        wt["no_subm_corpus"],
        wt["no_subm_metrics"],
        wt["no_subm_df"],
        wt["no_subm_horizon"],
    ),
    (
        "NO_LAST_SUBMIT_DOWNSAMPLED",
        down["no_subm_corpus"],
        down["no_subm_metrics"],
        down["no_subm_df"],
        down["no_subm_horizon"],
    ), (
        "GROUND_WIKI",
        wiki      ["ground_corpus"],
        wiki      ["ground_metrics"],
        wiki      ["ground_df"],
        wiki      ["ground_horizon"],
    )
]

Utterance Variants

Code
corpora_info_downsampled = [
    (
        "GROUND_DOWNSAMPLED",
        down["ground_corpus"],
        down["ground_metrics"],
        down["ground_df"],
        down["ground_horizon"],
    ),
    (
        "NO_LAST_DOWNSAMPLED",
        down["no_last_corpus"],
        down["no_last_metrics"],
        down["no_last_df"],
        down["no_last_horizon"],
    ),
    (
        "NO_LAST_SUBMIT_DOWNSAMPLED",
        down["no_subm_corpus"],
        down["no_subm_metrics"],
        down["no_subm_df"],
        down["no_subm_horizon"],
    ),
    (
        "GROUND_WIKI",
        wiki      ["ground_corpus"],
        wiki      ["ground_metrics"],
        wiki      ["ground_df"],
        wiki      ["ground_horizon"],
    )
]
corpora_info_weighted = [
    (
        "GROUND_WEIGHTED",
        wt["ground_corpus"],
        wt["ground_metrics"],
        wt["ground_df"],
        wt["ground_horizon"],
    ),
    (
        "NO_LAST_WEIGHTED",
        wt["no_last_corpus"],
        wt["no_last_metrics"],
        wt["no_last_df"],
        wt["no_last_horizon"],
    ),
    (
        "NO_LAST_SUBMIT_WEIGHTED",
        wt["no_subm_corpus"],
        wt["no_subm_metrics"],
        wt["no_subm_df"],
        wt["no_subm_horizon"],
    ),
    (
        "GROUND_WIKI",
        wiki      ["ground_corpus"],
        wiki      ["ground_metrics"],
        wiki      ["ground_df"],
        wiki      ["ground_horizon"],
    )
]
corpora_info_no_sampling = [
    (
        "DEFAULT_NOSAMP",
        no_samp["ground_corpus"],
        no_samp["ground_metrics"],
        no_samp["ground_df"],
        no_samp["ground_horizon"],
    ),
    (
        "NO_LAST_NOSAMP",
        no_samp["no_last_corpus"],
        no_samp["no_last_metrics"],
        no_samp["no_last_df"],
        no_samp["no_last_horizon"],
    ),
    (
        "NO_LAST_SUBMIT_NOSAMP",
        no_samp["no_subm_corpus"],
        no_samp["no_subm_metrics"],
        no_samp["no_subm_df"],
        no_samp["no_subm_horizon"],
    ),
    (
        "GROUND_WIKI",
        wiki      ["ground_corpus"],
        wiki      ["ground_metrics"],
        wiki      ["ground_df"],
        wiki      ["ground_horizon"],
    )
]